站群导航
主站
泸州市兴泸投资集团有限公司
旗下企业
泸州市兴泸水务(集团)股份有限公司
泸州华润兴泸燃气有限公司
泸州兴泸居泰房地产有限公司
泸州市兴泸融资担保集团有限公司
泸州市江阳区兴泸小额贷款股份有限公司
泸州兴泸环境集团股份有限公司
泸州市文化旅游发展投资集团有限公司
泸州市兴泸资产管理有限公司
泸州兴泸物业管理有限公司
泸州市兴泸股权投资基金管理有限公司
泸州市兴泸远大建筑科技有限公司
泸州市南寿山实业发展有限责任公司
泸州市江南新区建设投资有限责任公司
泸州兴泸实业发展有限公司
泸州市兴泸融资租赁有限公司
泸州市兴泸商业保理有限公司
首 页
|
关于我们
公司简介
企业文化
领导团队
组织架构
|
新闻中心
公司新闻
政策法规
|
业务领域
棚户区改造
资产租赁
投资融资
工程建设
|
党建之声
|
建设项目
|
信息公告
|
联系我们
您的位置:
首页
>
信息公告
信息公告
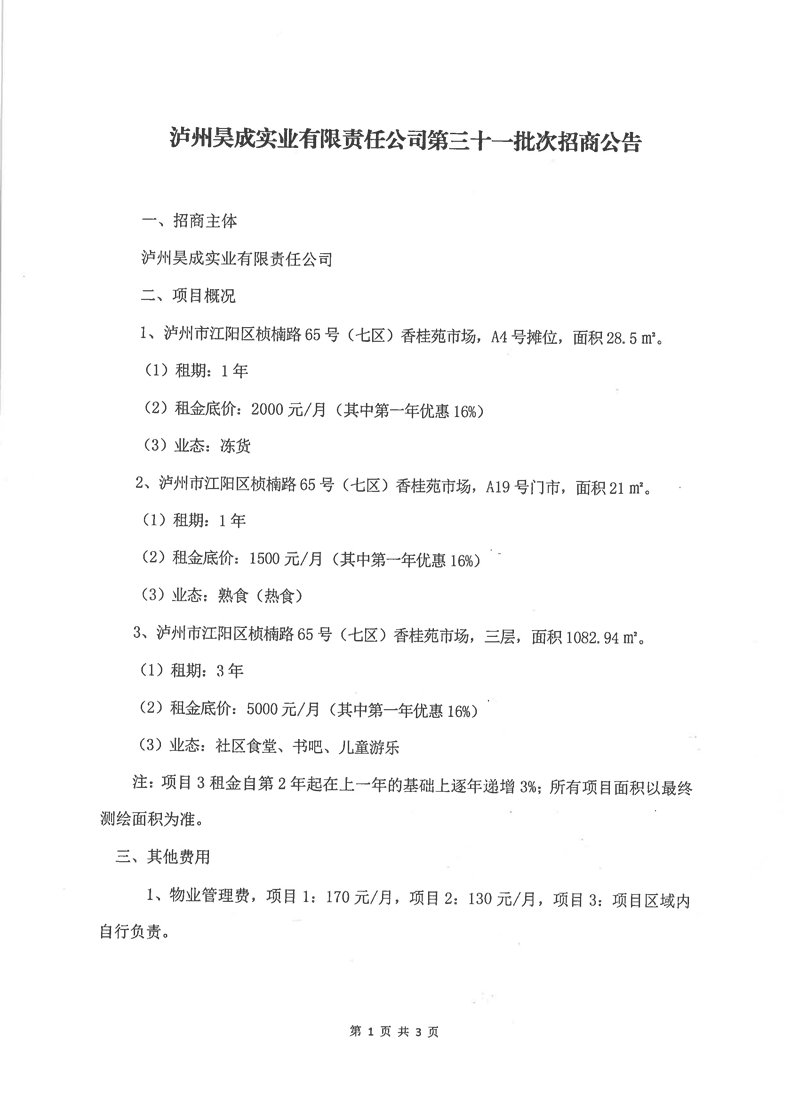
泸州昊成实业有限责任公司第三十一批次招商公告
作者:
来源:
日期:2025-11-12
浏览次数:
次
【字体:
小
大
】
【打印正文】